Однажды, столкнувшись с проблемой холодного утреннего пуска двигателя моей «Лагуны», задался мыслью: «А не сделать ли мне самому диагностику двигателя?». Любой здравомыслящий человек на моем месте подумал бы, что с диагностикой не справится никто лучше мастеров из официального сервиса «Рено». И будет прав. Но мы, горячие головы и пытливые умы, хотим сами понять и разобраться в том, как работают наши любимые машины и что иногда с ними случается… Да и материальный вопрос тоже имеет место — зачем платить дяде несколько сотен рублей (десятков долларов), если все это можно сделать самому?
В интернете было найдено великое множество диагностических программ, как специальных, созданных для одной марки авто, так и универсальных, работающих по протоколу OBD-II. Так какая программа наиболее подходит для диагностики машин Renault?
Автомобили «Рено» поддерживают протокол OBD-II с начала 1990-х годов (однако, используют свой, расширенный вариант данного протокола), имеют соответствующий диагностический 16-контактный разъем (в Laguna он расположен под пепельницей). Продиагностировать можно, используя различные программы, которые можно условно разбить на три типа.
«Родные» программы диагностики. Разработаны самим производителем или при его непосредственном участии — DDT2000 (некоммерческая), Renault CLIP (коммерческая). DDT2000 работает практически с любым K-line адаптером, но лучше использовать KL-line адаптер, специально разработанный для этой программы. Скачать программу можно бесплатно. Недостаток заключается в том, что программа 2005 года, и автомобили, которые начали выпускать после 2005 года, могут диагностироваться некорректно. Главный недостаток — все сообщения (кроме оболочки) на французском языке... Но, вооружившись словариком (или поставив на компьютер переводчик с французского), можно попытаться понять, что сломалось в машине...
Renault CLIP есть и на русском языке, но использует свой адаптер. У родного адаптера очень высокая цена. Есть в продаже более дешевые китайские копии. Но покупать адаптер для личных целей не целесообразно.
Универсальные сканеры типа UNISCAN, ELM и т.п. Весьма спорное решение. В их программном обеспечении не предусмотрены многие тонкости, присущие автомобилям Renault. Как правило, «читаются» только ошибки двигателя, основные параметры работы двигателя, то есть то, что соответствует стандарту OBD-II или чуть больше. Причем описания и идентификаторы ошибок будут согласно стандарта OBD-II, а не сервисной документации «Рено». Но, по крайней мере, в этих программах есть поддержка русского языка.
Стандартные программы OBD-II (типа OBDScan, OBDTool и т.п.) покажут только то, что попадает под стандарт OBD-II. Но на «Рено» применяется свой стандарт, отличающийся от "обычного" OBD-II. Многие могут вообще ничего не прочитать.
По всей видимости, наиболее приемлемым как с точки зрения затрат, так и с точки зрения возможностей, является DDT2000. Программу можно свободно скачать в интернете, адаптер состоит из пары микросхем и десятка транзисторов, резисторов, конденсаторов, которые за небольшие деньги можно купить в любом магазине радиодеталей.
Согласно стандарту ISO 9141 (OBD-II), для подключения диагностического оборудования в машинах используется 16-контактный разъем, на котором присутствуют две информационные линии — K и L.

Рис. 1. Диагностический разъем OBD-II.
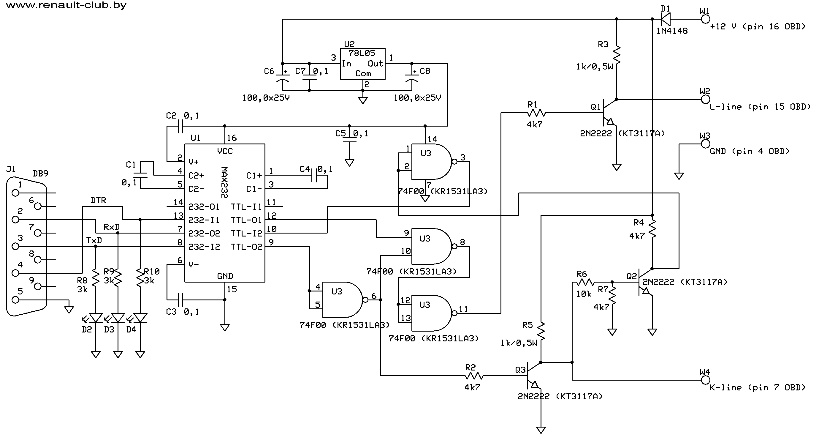
Для сопряжения K- и L-линий с компьютером используют специальное устройство – KL-Line адаптер, который преобразовывает сигналы K- и L-линий ЭБУ автомобиля в сигналы внешних портов компьютера. Обычно используются COM-порт или USB-порт. Программа DDT2000 работает и через COM-порт, и через USB, но схемы для подключения через USB гораздо сложнее, поэтому остановимся на схемах KL-адаптера под COM-порт. В разных источниках для работы с DDT2000 приводятся разные схемы адаптеров.
В схемах содержатся некоторые неточности и ошибки. Могут возникнуть трудности с некоторыми импортными комплектующими. Кроме того, для L-линии в предложенных вариантах адаптеров сигнал берется с разных линий COM-порта — с 6 или 7 (RTS) ноги разъема DB9. Обсуждение данного вопроса на форуме CarHelp привело к выводу, что сигнал для L-линии нужно брать с 4 ноги COM-порта (сигнал DTR). Именно на этой линии изменяется уровень при запуске программы DDT2000. Другой вариант адаптера для диагностической программы DDT2000 разработан автором статьи. За основу взят первый вариант адаптера (он присутствует в интернете в виде файла DDT_Interface.pdf), внесены изменения, что отразилось на работоспособности в положительную сторону.

Рис. 4. Схема адаптера DDT2000 (рабочий вариант).
Внесены следующие изменения.
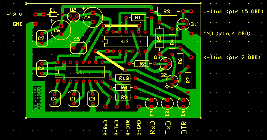
Все компоненты для сборки адаптера были куплены в ближайшем радиомагазине, затраты не превысили 10$.

Рис. 5. Рисунок печатной платы.
Плата размером 50х70 мм прекрасно уместилась… в корпус от старой компьютерной «мыши». Питание +12 В подается на плату с разъема прикуривателя, соединение с компьютером осуществляется через «удлинитель COM-порта» (не путать с похожим на него «нуль-модемным кабелем», у последнего на обоих концах одинаковые разъемы). Так как найти разъем OBD-II достаточно сложно (или дорого) линии, присоединяемые к диагностическому разъему в машине, можно сделать в виде щупов.
При диагностике Renault Laguna (двигатель K4M, ЭБУ Sirius32) соединение проходило на протоколе KWP 2000 Init 5 Baud Type I and II (что соответствует голубому цвету иконки в трее). Тип определяемого адаптера K&L 5 Baud init. KWP init. multipoint. То есть L-линия работает!
© Сергей Дремин
7 января 2008 года.
См. также Ремонт ЭБУ, Диагностика Renault (диагностика ЭБУ своими силами). Обсудить статью можно на форуме.
© 2002–2026 Netman